Ò¼¶¨·¢

ÐÐÒµ¶¯Ì¬

¹«Ë¾¶¯Ì¬ ÐÐÒµ¶¯Ì¬

S¹«Ë¾N7±¬Õ¨£¬ÄúµÄ²úÆ·¼ì²âÁËÂð£¿

Ðû²¼ÈÕÆÚ£º2016-10-20 09:32:31ä¯ÀÀ´ÎÊý£º161

2016-10-20 ת×Ô¼ÎÓø¼ì²âÍø

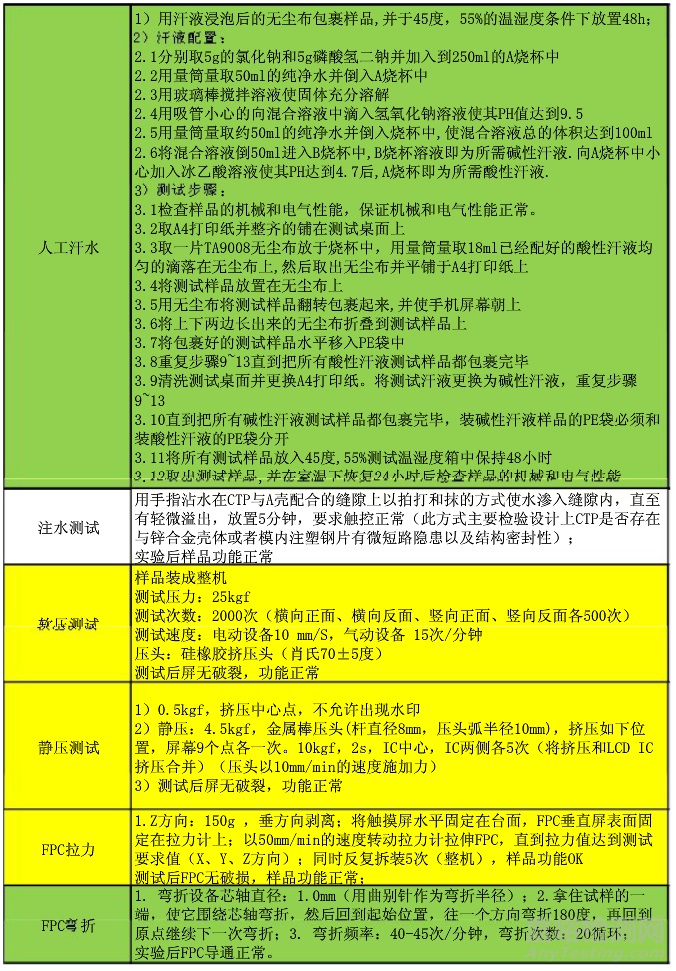
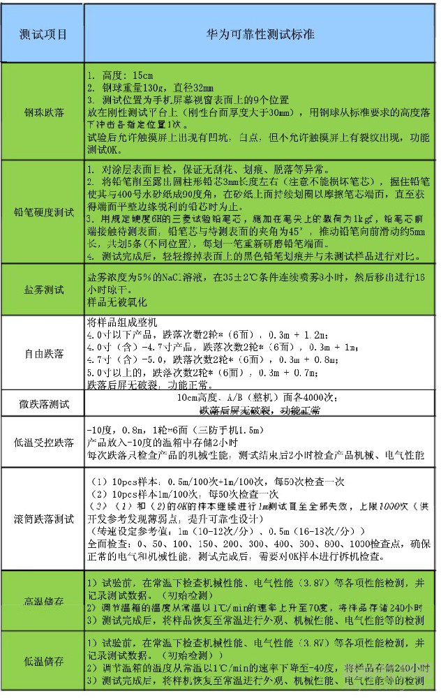
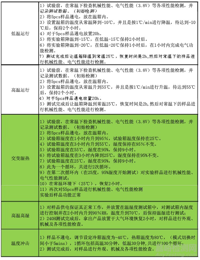
×î½ü£¬S¹«Ë¾N 7±¬Õ¨ÊÂÎñ£¬Ì»Â¶³öÁ˵ç×ÓµçÆø²úÆ·¿É¿¿ÐÔµÄÖÊÁ¿Î£º¦£¬ÒÔÏÂÊǺ£ÄÚÖøÃûH¹«Ë¾²úÆ·¿É¿¿ÐÔ²âÊÔÏîÄ¿¼°²âÊÔÒªÇóÒ»ÀÀ±í£¬¹©²Î¿¼¡£

 

    ËÕÖÝÒ¼¶¨·¢¼ì²âÊÖÒÕÓÐÏÞ¹«Ë¾ÊÇåÚÏ빫˾ÈÏ¿ÉʵÑéÊÒ£¬Å䱸ÁËÖî¶àÊÖ»ú¡¢Ìõ¼Ç±¾µçÄÔ¿É¿¿ÐÔ¼ì²âµÄÏà¹Ø×°±¸£¬²¢ÓÐ×ÊÉîµÄÊÖÒÕÖ°Ô±£¬ÄÜΪ¿Í»§µÄ²úÆ·Ìṩȫ·½Î»µÄ¼ì²âЧÀÍ¡£


XS¹«Ë¾N7±¬Õ¨£¬ÄúµÄ²úÆ·¼ì²âÁËÂð£¿-ÅþÁ¬Æ÷ÊÔÑé,ÐÂÄÜÔ´µç¿Ø¼þ¿É¿¿ÐÔÊÔÑé,ÆøÌåÇÖÊ´ÊÔÑé,Ñ­»·ÑÎÎíÊÔÑé,¸ß¼ÓËÙ¹¥»÷ÊÔÑé,·À³¾·ÀË®ÊÔÑé

½ØÆÁ£¬Î¢ÐÅʶ±ð¶þάÂë

΢ÐźţºÒ¼¶¨·¢¼ì²â

£¨µã»÷΢ÐźŸ´ÖÆ£¬Ìí¼ÓÖ¿ÓÑ£©

΢ÐźÅÒѸ´ÖÆ£¬Çë·­¿ªÎ¢ÐÅÌí¼Ó×ÉѯÏêÇ飡
¡¾ÍøÕ¾µØÍ¼¡¿¡¾sitemap¡¿